载入中…
·
系统一键登录
畅力微博
首页
关于我们
公司概况
组织架构
专业团队
企业文化
企业荣誉
大事记
业务导航
会计代理
财税筹划
商务代理
投资融资
新闻中心
行业新闻
最新政策
成功案例
公司新闻
内部文件
畅力风采
畅力风采
畅力视频
畅力报纸
子公司/分部
百色畅力公司
来宾畅力公司
德保畅力公司
加盟畅力
人才招聘
联系我们
您现在的位置:
广西畅力会计服务有限公司
>>
信息中心
>>
畅力荣誉榜
>>
优秀个人
>> 正文
[组图]
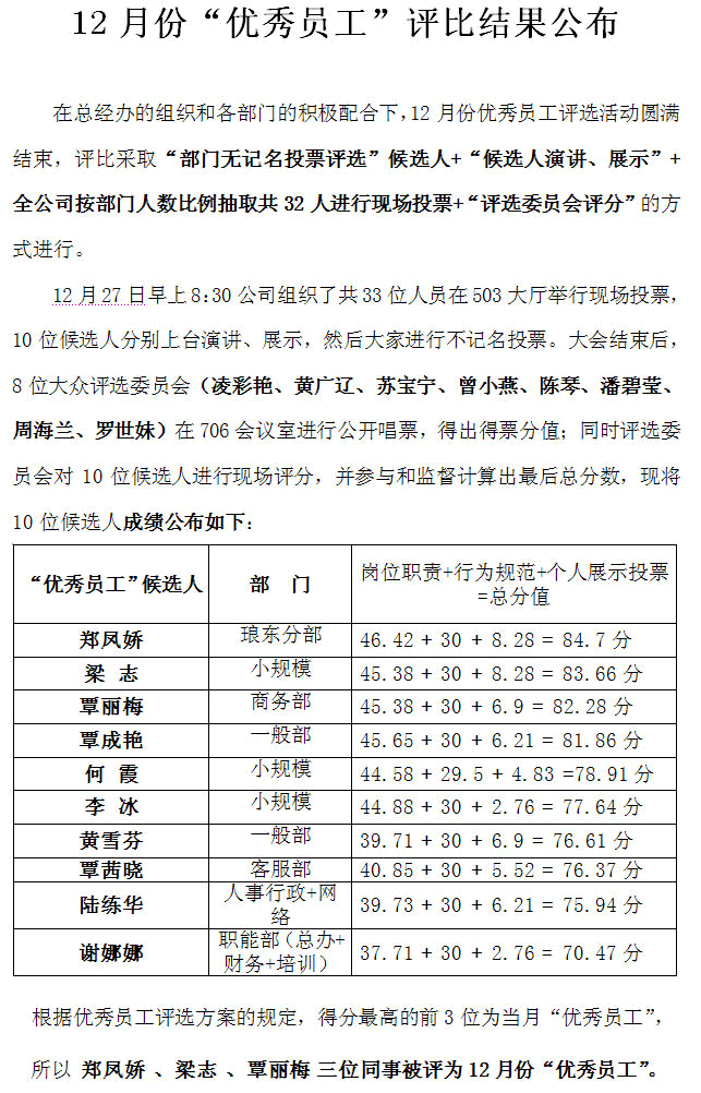
12月份“优秀员工”评比结果公布
作者:
畅力会计
文章来源:
畅力会计
点击数: 更新时间:2012/12/27